北京汽车摇号资格
〖壹〗、总结北京车牌摇号的核心条件是住所地在本市 、名下无车、持有驾照 ,并根据户籍、工作居住证或社保个税缴纳情况区分个人申请资格 。单位申请需符合特定条件,流程与个人类似。新能源车指标配置更宽松,但普通指标仍需摇号。建议申请人定期关注北京市交通委发布的最新政策 ,确保材料齐全 、符合要求 。

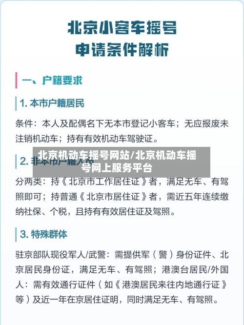
〖贰〗、驾驶资格:需持有公安交管部门核发的有效机动车驾驶证。名下无车:申请人名下不能在本市登记有小客车,且无应当报废而未办理注销登记的机动车。特殊人群条件驻京部队现役军人及武警:需持有有效军(警)身份证件,并在部队办理北京市公安机关核发的居民身份证 。

〖叁〗、纳税证明(外地户籍):需连续5年纳税 ,可通过税务系统或线下窗口开具。驾驶证:所有申请人均需提供,证明具备驾驶资格。工作居住证(本市户籍替代材料):持有者可替代户口本作为户籍证明 。

〖肆〗 、不同身份的摇号资格条件 本市户籍人员:需同时满足三个条件,一是本人名下没有本市登记的小客车;二是本人名下没有应当报废而未办理注销登记的机动车;三是持有公安交管部门核发的有效的机动车驾驶证。
〖伍〗、北京汽车摇号满足条件因申请人身份不同而有所差异 ,具体如下:个人申请本市户籍居民:需满足本人名下无本市登记小客车、无应报废未注销登记的机动车,且持有公安交管部门核发的有效机动车驾驶证。
〖陆〗 、新能源指标政策:自2015年10月25日起,北京市取消新能源汽车摇号,通过资格审核的申请人可直接配置指标。指标周期调整:2014年1月1日起 ,普通指标和新能源指标周期统一为每两个月一次(逢双月26日摇号),申请和审核时间不变 。

北京机动车摇号申请表网址是什么?
北京汽车摇号的网址是:http:// 那个网站是申请摇号资格和公布摇号结果的网站,摇号过程你是看不到的 ,不对外公布。点击注册,阅读《北京市小客车数量调控暂行规定》必须无条件接受才可以选取用户和下一步。按照提示选取,点击;填写申请人信息 ,并点击提交 。
北京汽车摇号的网址是:http:// 2014年开始,北京地区购车改为双数月摇号。
北京申请摇号的官方网站是北京市小客车摇号结果查询官方网站https://,具体操作方法如下:首先 ,直接在浏览器搜索“北京摇号申请”,然后选取搜索结果的第一条记录,北京摇号结果查询官方网站 ,如图所示。进入官方网站之后,可以看到申请摇号的操作流程说明,如果没注册过先进行注册,如图所示 。
注册登录:访问北京市小客车指标调控管理信息系统(官方网站:https://xkczb.jtw.beijing.gov.cn/) ,注册并登录账号。填报信息:选取“个人新购车辆填报 ”,按身份类型填写个人信息(户籍/居住证、驾驶证等),确认无误后提交。需注意申请时要选取普通或新能源指标 ,二者不可同时申请 。
如果您想在北京申请小客车摇号,可以访问北京市小客车摇号结果查询官方网站https://。具体操作方法如下:首先,您需要在浏览器上搜索“北京摇号申请” ,选取搜索结果的第一条记录,进入北京摇号结果查询官方网站。在官方网站上,您可以找到申请摇号的操作流程说明 。
北京机动车摇号结果查询官方网站(机动车摇号结果怎么查询)
北京小汽车摇号查询系统官方网站为:https://xkczb.jtw.beijing.gov.cn/ 查询方式:摇号结束后 ,可登录上述网站查询摇号结果。申请流程:提出申请:首先需要提出申请,获取申请编码。审核通过:经相关部门审核通过后,申请编码会被确认为有效编码 ,参加指标配置。中签通知:若中签,会获得配置指标确认通知书 。
手机APP查询:北京通APP:进入“小客车摇号”功能,选取“摇号结果查询 ”,输入手机号和密码登录查询。北京交通APP:下载并注册后 ,在相关功能模块找到“小客车摇号结果查询”入口操作。
电话查询拨打12580免费查询电话,根据语音提示输入相关信息即可获取结果 。此方式操作简单,适合未使用智能设备或需快速查询的用户 ,但需注意电话线路可能繁忙,建议避开高峰时段。
网站查询:摇号结束后登陆北京市小客车指标调控管理信息系统(https://xkczb.jtw.beijing.gov.cn/)查询摇号结果 电话查询:通过拨打12580查询当期摇号结果 现场查询:携带本人有效身份证件及复印件就近到各区对外办公窗口查询摇号结果。
北京市机动车摇号到哪个网站摇啊?
北京市机动车摇号应前往北京市小客车指标调控管理信息系统网站进行 。重点内容: 官方平台:北京市小客车指标调控管理信息系统是北京市政府指定的唯一官方平台,负责机动车摇号的具体操作和管理。 摇号流程:车主需在该网站进行注册、申请、审核等一系列操作 ,审核通过后信息会被纳入摇号池中进行随机摇号。
北京市机动车摇号到北京市小客车指标调控管理信息系统网站进行 。详细解释: 北京市小客车指标调控管理 北京市为了控制机动车数量的增长,实施了机动车摇号政策,这一政策的具体操作和管理都通过北京市小客车指标调控管理信息系统来进行。
在北京申请汽车牌照摇号 ,可以按照以下步骤进行:登录官方平台:访问北京市小客车指标调控管理信息系统的官方网站 。在网站首页找到“个人新购车辆填报”选项,并点击进入个人填报界面 。阅读并确认政策:在填写申请信息前,务必仔细阅读《北京市小客车数量调控暂行规定》实施细则。
北京车牌号摇号申请需登录北京市小客车指标调控管理信息系统网站进行。具体申请步骤如下:登录网站:申请人需登录北京市小客车指标调控管理信息系统网站(网址:)。在网站上选取“新购车辆 ” ,并点击“新购车辆填报”,进入个人填报界面 。
北京摇号申请流程步骤如下:登录官方网站:访问北京市小客车指标调控管理信息系统(https://xkczb.jtw.beijing.gov.cn/)。注册账号:填写姓名 、身份证号、手机号等基本信息,完成注册后登录系统。选取申请类型:根据自身需求,选取“个人申请”或“家庭申请 ” 。
怎么参加北京机动车摇号申请
〖壹〗、办理北京工作居住证北京工作居住证又称“北京绿卡” ,拥有该证件可享受北京市民的部分权利,包括参与车牌摇号。其申请条件相对严苛,一般只有大企业的高薪或高职称人才才有资格申请 ,具体条件如下:符合规定条件的申报单位连续聘用满6个月以上:这意味着需要在有资质的单位稳定工作一段时间。
〖贰〗 、进入公众号页面打开微信,点击底部菜单栏【发现】-【公众号】,搜索并进入【北京本地宝】公众号 。选取申请入口在公众号页面下方菜单栏点击【博物馆】 ,进入后选取【北京小客车申请攻略】选项。
〖叁〗、提交申请:有线上和线下两种方式。线上可登录“北京市小客车指标调控管理信息系统”(官方网站),点击“我要新申请”,填写身份、驾驶证等信息后提交;线下需携带身份证 、驾驶证等证件到各区对外办公窗口办理 。
〖肆〗、外地人参加北京摇号申请 ,可通过微信平台操作,具体流程如下:进入北京交警微信服务:打开微信,搜索并进入“北京交警 ”官方公众号或相关服务入口 ,点击底部菜单栏中的“微信办事”选项。选取车辆服务:在“微信办事”页面中,找到并点击“车辆服务 ”板块,进入车辆相关业务办理界面。
〖伍〗、参加北京摇号车牌号需满足条件并完成申请流程,具体如下:申请条件本市户籍人员:本人名下无本市登记的小客车;本人名下无应报废未注销的机动车;持有公安交管部门核发的有效机动车驾驶证 。








