杭州限行警告几次罚款(杭州限行警告几次罚款一次)

限行被拍怎么处罚

〖壹〗、西安限行被拍处罚如下:交警部门严格规定,对于违反限行规定的罚款100元记3分的处理;对于确属忘记限行日 ,无意开车出门的车辆,在接受了一次处罚后,在3个小时内 ,可将车驶出限行区域 、开到最近的停车场或返回出发地,而不用再次受罚;但如果一天内连续违反限行,则将会被连续处罚。

杭州限行警告几次罚款(杭州限行警告几次罚款一次)-第1张图片

〖贰〗、重庆限行被拍处罚如下:『1』交警部门严格规定 ,对于违反限行规定的罚款100元记3分的处理;『2』对于确属忘记限行日 ,无意开车出门的车辆,在接受了一次处罚后,在3个小时内 ,可将车驶出限行区域、开到最近的停车场或返回出发地,而不用再次受罚;『3』但如果一天内连续违反限行,则将会被连续处罚 。

杭州限行警告几次罚款(杭州限行警告几次罚款一次)-第2张图片

〖叁〗 、重庆限行被拍的处罚为罚款100元、记3分 ,具体说明如下:处罚依据:违反错峰通行规定的,将通过电子抓拍和现场执法的方式,按照违反交通禁令标志的处罚规定进行处罚。执法方式:电子抓拍:交通管理部门在限行区域设置了大量的电子监控设备 ,对违反限行规定的车辆进行自动抓拍。

杭州限行警告几次罚款(杭州限行警告几次罚款一次)-第3张图片

杭州限行100%会被拍吗

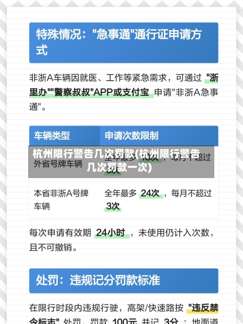
杭州限行100%会被拍 。杭州市限行处罚要求:“错峰限行”时间段驶进“错峰限行 ”范畴路面的,处100元处罚,记3分。导致道路交通事故的 ,处200元处罚,记3分。杭州限行管理方法措施分成迟早高峰限期行和旅游景区限号,详尽的限行时间和区域能够点一下(杭州市非浙a车子杭州限行要求)查询 ,还可以在微信公众平台推送【杭州限行】获得超清限号区域地形图 ,更形象化 。

杭州限行并不是100%会被拍,但概率很大 。以下是关于杭州限行拍摄概率及处罚的详细解拍摄概率:杭州限行并不是每次都会被拍摄到,但概率很高。交警在现场执法时 ,很容易发现并拍摄限行车辆。

杭州限行并不是100%会被拍,但概率很大 。以下是关于杭州限行被拍的详细解抓拍方式:杭州限行抓拍主要依赖交警现场执法,交警在限行时间段内巡逻时 ,容易发现违规车辆并进行处罚。监控拍摄虽然存在,但并不是所有监控设备都会对限号车辆进行拍摄。

综上所述,虽然杭州限行并非100%会被拍 ,但由于抓拍概率较大,且违规行驶将受到处罚,因此建议车主在限行时间段内尽量避免开车出行 ,以免被罚款 。

杭州限号违规怎么处理

〖壹〗、在杭州限号违规的处理方式主要包括罚款和扣分。罚款情况:受限机动车在“错峰限行”时段,进入未设置禁止通行标志的“错峰限行”区域道路行驶的,将处100元罚款。在“错峰限行 ”时段 ,进入设置禁止通行标志的“错峰限行”区域道路行驶的 ,不仅将处100元罚款,还会记3分 。

〖贰〗 、限行规则:错峰时段内全号段禁止通行。处罚规则:地面道路违反规定罚款100元;高架 、快速路违反规定记1分并罚款100元。西湖景区限行限行周期:春季旅游旺季(3-5月、9-11月)的双休日及节假日8:00—17:00;清明节、“五一”劳动节等法定假日8:00—18:00 。

〖叁〗 、限行规则为错峰时段内全号段禁止通行。若在地面道路违反规定,认定为“机动车未按规定在限制的区域或者路段通行 ” ,处以罚款100元;在高架、快速路违反规定,认定为“机动车违反禁令标志指示 ”,处以记1分、罚款100元。

〖肆〗 、首先是错峰限行时段驶入错峰限行范围道路的处罚 。根据规定 ,一旦违反规定,在这个时段内驶入限行区域的车辆将面临100元罚款,并记3分 。其次是造成交通事故的处罚。为了维护道路交通秩序和保障行车安全 ,杭州市采取了更为严厉的措施。一旦驾驶员因违规行驶造成交通事故,将受到200元罚款,并记3分 。

杭州限行跑了一天扣多少分

法律分析:限号跑了一天会被罚款100元记3分 ,对于违反禁令标志指示的,对机动车驾驶人处以罚款100元记3分的处罚。对于一天之内限号违章的处罚次数,各地的规定也不同 ,有些地区一天之内只罚一次(如西安等地) ,而有些地区一天之内可叠加处罚(如成都等地)。

每次违反限行规定:罚款200元,扣3分 。一天内无论被抓几次,都只算作一次处罚 ,所以一天比较多罚款200元。深圳:对于非深圳牌照车辆,前两次违反禁行规定不处罚,从第三次起开始处罚。一次违反:罚款300元 ,记3分 。一天内多次记录只做一次处罚,所以一天比较多罚款300元。

杭州西湖景区单双号限行规定如下:交警部门严格规定,对于违反限行规定的罚款100元记3分的处理;对于确属忘记限行日 ,无意开车出门的车辆,在接受了一次处罚后,在3个小时内 ,可将车驶出限行区域、开到最近的停车场或返回出发地,而不用再次受罚;但如果一天内连续违反限行,则将会被连续处罚。

违反一次罚款300元 ,记3分 。每辆外地车在一个工作日内进入限行路段被多次记录的 ,交警部门只做一次处罚。那么,一天罚款300元。杭州:限号车辆在“错峰限行”时段,进入“错峰限行”路段 ,罚款100元,扣3分;进入非“错峰限行 ”路段罚款100元,不记分 。

相关推荐

  • 【朝阳疫情最新消息,朝阳疫情数据】

    【朝阳疫情最新消息,朝阳疫情数据】

    3月21日北京疫情最新情况消息(东城区4例+朝阳区3例)月21日北京新增本土确诊病例7例,其中东城区4例、朝阳区3例,相关病例详情及疫情形势如下:新增本土病例详情感染者66:现住东城区龙潭街道光明中街1号楼,为昨日通报的核酸检测阳性者。3月10日曾前往榆乐轩烤鸭店聚餐,作为风险人员进行核酸检测,3月20日报告结果为阳性,已转至定点医院。北京4例(东城区3例...

  • 咸阳最新限行措施规定/咸阳限行最新消息

    咸阳最新限行措施规定/咸阳限行最新消息

    咸阳限行违章扣分及罚款标准(详解咸阳市车辆限行规定)〖壹〗、一般情况下:咸阳市对于违反限行规定的车辆,一般罚款标准为100元左右。具体罚款金额可能因实际情况和当地政策调整而有所变化,但大致保持在这一水平。多次违规情况:若同一辆外地车在一个工作日内多次进入限行路段并被记录,交警部门通常只做一次处罚。〖贰〗、咸阳限号出行罚款100元,不扣分。咸阳限行出城车辆不...

  • 重庆疫情的最新情况(重庆疫情最新动态)

    重庆疫情的最新情况(重庆疫情最新动态)

    重庆大规模核酸检测最新消息(持续更新)截至11月3日12时,核酸采样15万份,已出检测结果99万份,均为阴性,其余结果待出。国内重点地区旅居史的来渝返渝人员排查及检测情况11月2日全市启动社区拉网式排查。截至11月3日12时,已排查近14天内有国内重点地区旅居史的来渝返渝人员4万余人,在原有防控措施基础上全部进行核酸检测。截至11月3日12时,重庆市大规...

  • 10万车型(新能源汽车费用5至10万车型)

    10万车型(新能源汽车费用5至10万车型)

    10万车有哪些0万左右的车型涵盖混动、纯电及燃油(含混动)轿车、SUV,推荐比亚迪秦LDM-i、日产轩逸、吉利星愿、比亚迪元UP、哈弗大狗等高性价比选项。适合家用10万左右的车有以下几款推荐:卡罗拉双擎版本8L混动精英版行情价约9万元,落地价约5万元。基于TNGA架构打造,标配6个安全气囊和L2级别辅助驾驶,百公里油耗仅4L左右,兼顾安全性与燃油经济性...

    2026/04/11
  • 【有你真好疫情,有你真好作文写疫情】

    【有你真好疫情,有你真好作文写疫情】

    疫情期间照顾好自己暖心的话疫情期间照顾好自己暖心的话如下:这几天的日常,大家照顾好自己,希望我们能早点出门玩耍。您安然,我无恙,是今年最实在最真的祝福,做好免疫提升,照顾好自己,保护好家人,彼此都安好。请节省体力,支持你的工作,并好好照顾自己!早安,周一愉快!记得每个人都要好好照顾自己。请务必好好照顾自己,愿你在新的一年里平安顺利。希望你能够好好照顾自己,...

    2026/04/11
  • 31省份新增确诊14例其中本土9例(31省份新增确诊24例本土8例)

    31省份新增确诊14例其中本土9例(31省份新增确诊24例本土8例)

    卫健委:9日新增确诊14例,12例为本土病例月9日0—24时,全国新增确诊病例14例,其中12例为本土病例(吉林11例,湖北1例),2例为境外输入病例(上海);无新增死亡病例,新增疑似病例1例(境外输入,内蒙古)。详细数据与情况说明新增确诊病例分类本土病例:12例,分布于吉林(11例)和湖北(1例)。境外输入病例:2例,均在上海报告。月14日0—24时,...

  • 郑州限号2020最新通知5月份(郑州限号20201月最新通知)

    郑州限号2020最新通知5月份(郑州限号20201月最新通知)

    郑州五一限号规定〖壹〗、周一:号牌最后一位数字为1和6的机动车限行;周二:号牌最后一位数字为2和7的机动车限行;周三:号牌最后一位数字为3和8的机动车限行;周四:号牌最后一位数字为4和9的机动车限行;周五:号牌最后一位数字为5和0的机动车限行。若因法定节假日放假调休导致周周日需上班,则按对应调休的工作日限行规则执行。〖贰〗、周一:限行尾号1和6的机动车;周...

  • 京22例与新发地有关/北京新发地确诊多少例

    京22例与新发地有关/北京新发地确诊多少例

    北京高校9月前返校可能性很小北京高校9月前返校可能性很小,主要基于当前疫情防控形势及学校环境检测与消杀的需求。疫情防控形势严峻:6月20日0时至24时,北京市新增新冠肺炎确诊病例22例,涉及多个区域和行业,包括食品公司、新发地市场等。其中,大兴区孙村乡磁魏路1号某食品公司共发现8例确诊病例,考虑为一起与新发地市场相关联的聚集性疫情。因为今天(6月21日)下...

  • 杭州限行警告几次罚款(杭州限行警告几次罚款一次)

    杭州限行警告几次罚款(杭州限行警告几次罚款一次)

    限行被拍怎么处罚〖壹〗、西安限行被拍处罚如下:交警部门严格规定,对于违反限行规定的罚款100元记3分的处理;对于确属忘记限行日,无意开车出门的车辆,在接受了一次处罚后,在3个小时内,可将车驶出限行区域、开到最近的停车场或返回出发地,而不用再次受罚;但如果一天内连续违反限行...

  • 长安逸动的变速箱/长安逸动的变速箱容易坏吗

    长安逸动的变速箱/长安逸动的变速箱容易坏吗

    长安第四代1.5t逸动的变速箱是哪产的〖壹〗、长安第四代5T逸动所搭载的变速箱是长安汽车自主研发生产的,虽说部分核心部件或许涉及供应链合作,不过整体上长安汽车自主掌握着核心技术并完成组装。〖贰〗、这款变速箱在早期阶段是由青山工业进行代工生产的。青山工业在汽车零部件制造领域有着一定的技术实力和生产经验,为长安这款变速箱的初期生产提供了支持。〖叁〗、长安第四代...

返回顶部