限行通知北京到天津(北京车去天津限行)

北京车进天津限行规定

限行时间段:工作日每天7时至9时和16时至19时 ,北京小型和微型载客汽车需遵守天津外环线(不含)以内道路的特定管理规定。限行区域:主要限行区域为天津外环线以内道路 。豁免车辆:特殊车辆如警车、消防车 、救护车等享有免限行待遇 。

限行通知北京到天津(北京车去天津限行)-第1张图片

限行时间为工作日的7时至9时和16时至19时。限行区域包括天津市外环线(不含)以内道路。这意味着在限行时段 ,北京号牌车辆不能在天津外环线以内道路行驶 。限行目的限行主要目的是为了缓解城市交通压力,减少机动车尾气排放对城市空气质量的影响,优化城市交通环境 ,保障道路交通安全与畅通。

限行通知北京到天津(北京车去天津限行)-第2张图片

北京牌照的车辆在天津是限行的。具体限行规定如下: 限行范围:天津市的部分区域和道路会对北京牌照车辆实施限行措施 。 限行时间:限行通常发生在工作日的特定时间段,具体限行时间可能会根据天津市的交通状况和环保需求进行调整。

限行通知北京到天津(北京车去天津限行)-第3张图片

外地车进天津有什么限制

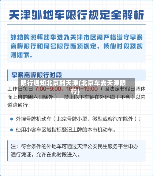
〖壹〗 、025年外地车进入天津需遵守早晚高峰限行、尾号限行及区域通行限制,北京小型客车除外可申请通行凭证。限行时间与区域 早晚高峰限行:工作日7:00-9:00、16:00-19:00 ,禁止外埠号牌机动车(北京小型 、微型载客汽车除外)在外环线(不含)以内道路通行 。需注意,因法定节假日调休而上班的周周日除外。

〖贰〗、外地车在天津的限行规定主要包括尾号限行、高峰时段限行 、特殊区域限行,新能源汽车有特殊政策 ,违规将面临处罚,也可办理通行证。尾号限行限行时间为工作日(法定节假日调休上班的周末除外)每天7:00至19:00 。限行区域是天津市外环线(不含)以内道路。

〖叁〗、外地车进入天津市区,需要办理的是“外埠号牌机动车临时通行证”。这一通行证是为了控制交通流量 ,缓解交通拥堵,以及减少尾气排放对空气质量的影响而设立的 。办理条件 车辆要求:外地号牌(非津牌)的机动车 。行驶区域:计划进入天津市区的特定区域,如外环线(不含)以内区域。

北京车牌车辆在天津的限行规定是什么?

〖壹〗、外地车在天津的限行规定主要包括尾号限行 、高峰时段限行、特殊区域限行 ,新能源汽车有特殊政策 ,违规将面临处罚,也可办理通行证。尾号限行限行时间为工作日(法定节假日调休上班的周末除外)每天7:00至19:00 。限行区域是天津市外环线(不含)以内道路。限行规则是按车牌尾号限行,尾号分为5组定期轮换 ,字母按0号管理。

〖贰〗、北京牌照的车辆在天津是限行的 。具体限行规定如下: 限行范围:天津市的部分区域和道路会对北京牌照车辆实施限行措施。 限行时间:限行通常发生在工作日的特定时间段,具体限行时间可能会根据天津市的交通状况和环保需求进行调整。

〖叁〗 、北京牌不可以在天津随便开 。具体原因如下:限行政策:北京的车牌在天津市区受到限行政策的限制,需要遵循天津的车辆管理政策 ,特别是尾号限行规则。时间限制:在天津,工作日的7时至19时,外环线(不含)以内道路会对北京车牌实行按尾号区域限行措施。

〖肆〗、具体来说 ,天津的尾号限行规则为:周一到周五,限行机动车车牌尾号分别为4和5和0、1和2和3和8 。如果机动车号牌尾号为英文字母,则按0号管理。

北京车牌去天津限行吗

〖壹〗 、北京牌照的车辆在天津是限行的。具体限行规定如下: 限行范围:天津市的部分区域和道路会对北京牌照车辆实施限行措施 。 限行时间:限行通常发生在工作日的特定时间段 ,具体限行时间可能会根据天津市的交通状况和环保需求进行调整 。 限行规则:限行规则一般会根据车牌尾号进行轮换,例如,某些尾号的车辆在某一天内不得进入限行区域。

〖贰〗 、根据要求 ,北京号牌的小型和微型载客汽车不受天津早晚高峰限行措施的限制 ,可以在天津外环线(不包括)以内的道路上通行。然而,北京号牌的小型和微型载客汽车需要遵守天津的尾号限行规则 。

〖叁〗、外地车在天津的限行规定主要包括尾号限行、高峰时段限行 、特殊区域限行,新能源汽车有特殊政策 ,违规将面临处罚,也可办理通行证。尾号限行限行时间为工作日(法定节假日调休上班的周末除外)每天7:00至19:00。限行区域是天津市外环线(不含)以内道路 。

〖肆〗、北京车牌的车去天津,在工作日7时至19时需遵守天津尾号限行规则 ,其他时段及区域不受早晚高峰限行限制,可在天津外环线(不含)以内道路通行。具体说明如下:不受早晚高峰限行限制北京号牌的小型、微型载客汽车在天津行驶时,不受天津早晚高峰限行措施的限制。

北京车牌车去天津限行吗

北京牌照的车辆在天津是限行的 。具体限行规定如下: 限行范围:天津市的部分区域和道路会对北京牌照车辆实施限行措施。 限行时间:限行通常发生在工作日的特定时间段 ,具体限行时间可能会根据天津市的交通状况和环保需求进行调整。 限行规则:限行规则一般会根据车牌尾号进行轮换,例如,某些尾号的车辆在某一天内不得进入限行区域 。

根据要求 ,北京号牌的小型和微型载客汽车不受天津早晚高峰限行措施的限制,可以在天津外环线(不包括)以内的道路上通行。然而,北京号牌的小型和微型载客汽车需要遵守天津的尾号限行规则。

北京车牌的车去天津 ,在工作日7时至19时需遵守天津尾号限行规则 ,其他时段及区域不受早晚高峰限行限制,可在天津外环线(不含)以内道路通行 。具体说明如下:不受早晚高峰限行限制北京号牌的小型 、微型载客汽车在天津行驶时,不受天津早晚高峰限行措施的限制 。

根据天津的交通管理规定 ,所有外地车牌(包括北京车牌)在天津都按照外埠牌照进行管理和限行。具体的限行规则是,所有道路(包括高速公路)实行单日子限双数、双日子限单数的政策。

早晚高峰限行工作日(星期一到星期五,法定节假日除外)每天7:00至9:00和16:00至19:00 ,天津市外环线(不含)以内道路禁止外埠号牌小型、微型载客汽车(北京号牌除外)通行 。例外情况:北京号牌小型 、微型载客汽车不受早晚高峰限行限制,但仍需遵守尾号限行规则。

北京号牌小型、微型载客汽车在天津的限行规定如下:早晚高峰限行:北京号牌小型、微型载客汽车不受天津早晚高峰限行措施限制。即在工作日(因法定节假日放假调休而调整为上班的星期星期日除外)每天7时至9时 、16时至19时,可以在天津外环线(不含)以内道路通行 。

2026京津冀开车新规定

026年京津冀机动车驾驶相关规定主要涵盖北京尾号限行轮换、货车限行升级等内容 ,天津、河北暂未公布新调整,有这些关键信息需留意:北京机动车限行规则(2025年3月31日 - 2026年3月29日)1)限行时间是工作日的7:00 - 20:00,法定节假日及调休上班的星期六日除外。

国四货车禁行:2026年起禁止国四排放标准货车通行 ,推动空气质量改善。驾考改革:小型自动挡汽车科目二取消“坡道定点停车和起步 ”,科目三预约间隔缩短至20日 。电子驾驶证试点:天津率先推广,通过“交管12123 ”申请 ,覆盖执法检查 、租赁等场景。

无额外收费:“手机+”通行全程免费 ,无设备费 、服务费,仅需在官方渠道绑定支付账户。核心变革分段精准计费:按实际行驶路径实时扣费,每过一个智能门架记录一段费用 ,账单可在官方平台查询 。

相关推荐

  • 【江门年前演唱会,江门年前演唱会时间表】

    【江门年前演唱会,江门年前演唱会时间表】

    张韶涵江门演唱会可以坐多少人总之,张韶涵江门演唱会的座位数达到4万,这不仅仅是一个数字,更是对音乐爱好者的一份承诺。无论是从场馆规模还是座位数量上来看,张韶涵的演唱会都将成为一场难忘的音乐盛宴。高。张韶涵因为知名度高粉丝多所以演唱会上座率高,张韶涵出生于台湾省桃园市,毕业于加拿大温斯顿爵士邱吉尔中等学校,华语流行乐女歌手、演员。张韶涵的演唱会门票难以购买的...

  • 炼狱装置/炼狱装置有什么用

    炼狱装置/炼狱装置有什么用

    暗黑破坏神3炼狱装置怎么用?炼狱装置用法攻略?〖壹〗、暗黑破坏神3炼狱装置的用法是:在A1营地找到回血老头后面的传送门进入邪教隐秘会所,使用装置打开红门挑战超级BOSS获取材料。具体步骤如下:获取钥匙需先击败四个钥匙守护者收集钥匙,每个守护者对应一幕:第一幕:悲惨之原的钥匙守护者Odeg。第二幕:达厄古绿洲的钥匙守护者Sokahr。〖贰〗、炼狱装置,...

    2026/04/17
  • 31省昨增本土2010例(31省增19例本土8例)

    31省昨增本土2010例(31省增19例本土8例)

    31省新增本土多少例〖壹〗、月8日0—24时,31省区市新增本土确诊43例,分布在河北、黑龙江、四川、辽宁、甘肃、江西、河南、云南8个省份,具体如下:河北:共12例,其中辛集市11例,石家庄市1例。黑龙江:共8例,其中黑河市7例、哈尔滨市1例。四川:共7例,均在成都市。辽宁:共5例,均在大连市。甘肃:共4例,其中兰州市3例、天水市1例。江西:共3例,均在上...

  • 【31省市新增确诊26例,31省新增确诊25例】

    【31省市新增确诊26例,31省新增确诊25例】

    卫健委:新增确诊病例36例,35例为境外输入月31日0—24时,全国新增确诊病例36例,其中35例为境外输入病例,1例为广东本土病例。具体分析如下:新增确诊病例总体情况全国31个省(自治区、直辖市)和新疆生产建设兵团报告新增确诊病例36例。其中,境外输入病例35例,本土病例1例(位于广东)。月13日0—24时,全国报告新增确诊病例66例,其中境外输入36例...

  • 31省份昨增5例本土死亡病例涉5省(新增死亡12例)

    31省份昨增5例本土死亡病例涉5省(新增死亡12例)

    31省份新增75例本土涉河北等5省份〖壹〗、中国31个省份新增的75例本土病例涉及河北、黑龙江、吉林、广东和云南等5个省份。河北省:是此次疫情的重灾区之一,新增病例数量较多。为控制疫情,河北省政府已采取加强社区管理、人员排查、医疗救治等措施。黑龙江省:也出现了本土病例,面临疫情防控的挑战。当地政府正加强人员排查、场所消毒和宣传教育等工作。〖贰〗、中国31个...

  • 【石家庄限号2022最新限号1月,石家庄限号2021最新限号4月范围】

    【石家庄限号2022最新限号1月,石家庄限号2021最新限号4月范围】

    2022年1月18日出行提示022年1月18日(星期二)出行提示如下:限行城市及尾号限行尾号5和0的城市:河北省内:石家庄市(含栾城区、藁城区、赞皇县、灵寿县、元氏县、平山县、赵县、高邑县、行唐县、井陉县、新乐市、深泽县、晋州市)、廊坊市、沧州市、秦皇岛市、保定市、邯郸市、唐山市、定州市。直辖市:北京市。对杨凌、咸阳来渭返渭人员政策(更新时间:2022年1...

  • 广东新增本土19例(广东新增本土19例病例)

    广东新增本土19例(广东新增本土19例病例)

    江门新型肺炎确诊病例第19例活动轨迹(广东江门市新增确诊新肺炎病例...〖壹〗、第19例患者基本情况:第19例:患者一家四人染病江门市第19例患者刘某,55岁。女婿欧某、丈夫刘某、外孙小欧先后于2月7日、8日确诊为新型冠状病毒肺炎确诊病例。近来一家有4人染病。患者1月21日与丈夫、孙女从湖北省武汉市到鹤山女儿家探亲,活动轨迹与欧某、刘某等基本相同。〖贰〗、...

  • 吉林最新疫情(吉林最新的疫情)

    吉林最新疫情(吉林最新的疫情)

    吉林省解除一级响应,高〖Three〗、初三3月初有望开学?吉林省高初三3月初开学尚无官方明确消息,但存在一定可能性,具体需等待官方通知。吉林省应急响应级别调整情况吉林省已将突发公共卫生事件应急响应级别由一级调整为二级。一级响应下明确要求“中小学校不得提前开学”,下调应急响应级别意味着该地开始从政策层面为复工复产复学做试探性准备,管制相对宽松。台湾省:2月2...

    2026/04/17
  • 美国最新消息今天/2026年4月美国最新消息今天

    美国最新消息今天/2026年4月美国最新消息今天

    最新消息:TikTok美国禁令将被阻止?〖壹〗、TikTok在美国面临禁令危机,若未在2025年1月19日前完成出售,将可能被禁止运营,近来字节跳动已表示将向美国比较高法院上诉,但最终结果仍存在不确定性。禁令背景与法院裁决当地时间12月6日,美国哥伦比亚特区联邦巡回上诉法院维持裁决,要求字节跳动在2025年1月19日前出售TikTok,否则该应用将在美国被...

  • 【哈尔滨疫情最新消息官方,哈尔滨疫情最新消息病例】

    【哈尔滨疫情最新消息官方,哈尔滨疫情最新消息病例】

    眉山疾控关于上海、陕西、哈尔滨、北京疫情的紧急提醒眉山疾控针对上海、陕西、哈尔滨、北京疫情发布紧急提醒,要求相关地区入(返)眉人员主动报备并配合管控,倡导非必要不前往涉疫地区,同时强调个人防护、健康监测及疫苗接种的重要性。具体内容如下:涉疫地区入(返)眉人员需主动报备并配合管控上海市:11月18日以来有旅居史的人员。月22日乘坐武汉到成都D361次列车1...

返回顶部