四川新增本土确诊病例19例/四川新增本土确诊病例19例是哪里的

国家卫健委:10日新增确诊病例25例,其中本土1例

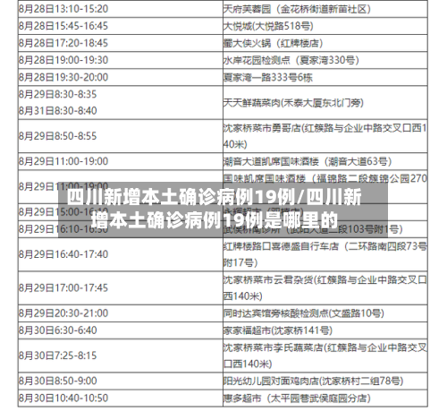
〖壹〗 、月10日0—24时,国家卫健委通报全国新增确诊病例25例 ,其中本土病例1例(福建莆田市) ,境外输入病例24例。

四川新增本土确诊病例19例/四川新增本土确诊病例19例是哪里的-第1张图片

〖贰〗 、月15日0—24时,31个省(自治区、直辖市)和新疆生产建设兵团报告新增确诊病例11例,其中境外输入病例10例 ,本土病例1例(在云南);无新增死亡病例;无新增疑似病例 。

四川新增本土确诊病例19例/四川新增本土确诊病例19例是哪里的-第2张图片

〖叁〗、0月13日0—24时,全国新增确诊病例21例,其中本土病例1例(在内蒙古锡林郭勒盟) ,境外输入病例20例 。本土病例详情 新增本土确诊病例1例,位于内蒙古锡林郭勒盟,无新增死亡病例及疑似病例。

四川新增本土确诊病例19例/四川新增本土确诊病例19例是哪里的-第3张图片

〖肆〗 、月5日0—24时 ,31个省(自治区、直辖市)和新疆生产建设兵团报告新增确诊病例4例,其中本土病例1例(在北京),境外输入病例3例(内蒙古1例 ,辽宁1例,陕西1例)。其他相关情况如下:治愈出院与密切接触者情况当日新增治愈出院病例2例 。解除医学观察的密切接触者455人。重症病例与前一日持平。

〖伍〗、月28日0—24时,国家卫健委公布新增确诊病例27例 ,其中本土病例15例 ,境外输入病例12例 。 具体数据及分析如下:新增确诊病例分布境外输入病例:共12例,涉及7个省市。上海4例,四川3例 ,天津 、内蒙古、福建、河南 、广东各1例。本土病例:共15例,分布于2个省市 。辽宁8例,北京7例。

〖陆〗、月19日0—24时 ,全国新增确诊病例27例,其中本土病例23例(北京22例,河北1例) ,境外输入病例4例(广东3例,上海1例);无新增死亡病例,新增疑似病例4例均为北京本土病例。新增确诊病例分布本土病例:北京报告22例 ,河北报告1例,均与本土疫情传播链相关 。

成都新增1例,累计125例!累计确诊病例分布于这18个区(市)县→

截至2月10日24时,成都市新增新冠肺炎确诊病例1例 ,累计报告确诊病例124例 ,累计出院41人,死亡1人,现有确诊病例82例 ,1511例密切接触者正在接受医学观察。新增确诊病例情况患者为29岁女性,常住成都市天府新区,系2月6日确诊病例的家属。1月27日出现咳嗽症状 ,2月5日隔离治疗,2月10日确诊 。

月19日成都新增1例境外输入确诊病例,为55岁男性河南周口籍患者董某某 ,其详细轨迹及处置情况如下:患者基本信息与行程轨迹患者身份:董某某,男,55岁 ,河南周口人,长期在菲律宾工作 。核酸检测史:2020年8月14日在菲律宾接受新冠病毒核酸检测,结果为阴性。

累计出院:42人。死亡:1人 。其余患者情况:88人(其中危重11人)均在定点医院隔离治疗 ,1365例密切接触者正在接受医学观察。

月1日晚 ,成都市金牛区新增1例新冠肺炎本土确诊病例,系外地返蓉人员,具体情况如下:病例基本情况 性别年龄:男性 ,23岁。职业:企业产品技术支持人员 。户籍地:广西。在蓉居住地:金牛区顶峰水岸汇景小区。

国家卫健委:4日新增确诊22例,本土3例

月4日0—24时,国家卫健委公布全国新增确诊病例22例,其中本土病例3例(均在云南) ,境外输入病例19例 。具体数据及分析如下:新增确诊病例分布 境外输入:共19例,涉及上海(6例)、广东(5例) 、云南(5例)、四川(2例)、陕西(1例)。本土病例:3例,均出现在云南省。其他情况:无新增死亡病例及疑似病例 。

月3日0—24时 ,全国新增确诊病例21例,其中本土病例10例(均在云南),境外输入病例11例。具体数据及分析如下:新增确诊病例分布 境外输入:共11例 ,分布在上海(6例) 、广东(2例) 、北京(1例)、天津(1例)、福建(1例)。本土病例:10例,均集中在云南省 。新增死亡病例:0例 。

月16日0—24时,全国新增确诊病例223例 ,其中本土病例163例 ,境外输入病例60例。

月19日0—24时,全国新增确诊病例27例,其中本土病例23例(北京22例 ,河北1例),境外输入病例4例(广东3例,上海1例);无新增死亡病例 ,新增疑似病例4例均为北京本土病例。新增确诊病例分布本土病例:北京报告22例,河北报告1例,均与本土疫情传播链相关 。

月4日0—24时 ,国家卫健委通报新增本土确诊病例1173例,新增本土无症状感染者15239例。具体分布如下:本土确诊病例分布吉林792例,其中长春市604例 、吉林市175例、白城市10例、白山市2例 、四平市1例。

月22日0—24时 ,31个省(自治区、直辖市)和新疆生产建设兵团报告新增确诊病例43例,其中境外输入病例15例,本土病例28例 ,无新增死亡病例 。

2月26日0-24时四川新型冠状病毒肺炎最新通报情况

例为2月25日无症状感染者转确诊。4例为2月25日自中国香港乘机抵蓉隔离人员 ,2月26日确诊。新增治愈出院1例,无新增疑似病例和死亡病例 。累计病例与治疗情况 截至2月26日24时,全省累计报告确诊病例1456例(境外输入834例) ,累计治愈出院1376例,死亡3例。近来在院隔离治疗77例,5376人尚在接受医学观察。

月24日:居家未外出 ,18时转运至集中隔离点 。其他疫情情况:2月27日0-24时,四川新增新型冠状病毒肺炎确诊病例3例(均为境外输入,为2月26日无症状感染者转确诊) ,无新增治愈出院病例,无新增疑似病例,无新增死亡病例。

例为2月22日无症状感染者转确诊;3例为成都市确诊病例的密切接触者 ,2月23日确诊。境外输入3例(均在成都市)1例为2月22日无症状感染者转确诊;2例为2月22日自中国香港乘机抵蓉,隔离期间确诊 。

成都1例:为2月20日一名未成年入境确诊病例的密切接触者,在集中隔离场所发现 ,为闭环管理人员 ,2月21日诊断为无症状感染者 。此外,2月21日0 - 24时,四川新增治愈出院病例1例 ,无新增疑似病例,无新增死亡病例。

相关推荐

  • 上海现有本土感染者超10万例的简单介绍

    上海现有本土感染者超10万例的简单介绍

    上海密接和次密接十万人是真实的吗〖壹〗、上海密接和次密接十万人是真的。截止2022年4月7日早,上海市卫健委通报:2022年4月6日0—24时,新增本土新冠肺炎确诊病例322例和无症状感染者19660例,其中15例确诊病例为此前无症状感染者转归,12例确诊病例和19027例无症状感染者在隔离管控中发现,其余在相关风险人群排查中发现。〖贰〗、没有科学依据。上...

  • 关于31省区市新增确诊17例的信息

    关于31省区市新增确诊17例的信息

    最新!广东新增31例,广州新增9例,涉及5个区9个小区或场所截至2月9日24时,广东省新增新冠肺炎确诊病例31例,其中广州市新增9例,涉及海珠区、白云区、黄埔区、荔湾区、天河区共5个区的9个小区或场所(具体场所未完全公开)。以下是详细情况:广东省整体情况2月9日0-24时,全省新增确诊病例31例,累计确诊病例1151例。月31日0-24时,广东新增11例...

  • 【青岛最新疫情,青岛最新疫情最新消息实时发布】

    【青岛最新疫情,青岛最新疫情最新消息实时发布】

    青岛最新疫情情况如何,官方通报有哪些?〖壹〗、境外输入病例情况3月14日0时至24时新增境外输入确诊病例4例(均为韩国输入):轻型3例,普通型1例。3月7日0时至24时新增境外输入确诊病例4例:2例由韩国乘坐BX321航班于3月3日抵达青岛;1例由日本乘坐NH927航班于3月2日抵达青岛;1例由韩国乘坐RS821航班于3月1日抵达青岛(普通型,系同...

    2026/04/15
  • 成华区解封最新消息/成华区新冠最新消息

    成华区解封最新消息/成华区新冠最新消息

    解封成华是什么意思〖壹〗、解除成华封闭式管理。成华区,隶属于四川省成都市,位于成都市城区东北部。因地处古成都县和华阳县之域,取两县名之首字而命名。通过查询相关资料显示:2022年8月11日成华区有序解除封闭式管,街上恢复了往日的繁华,严格落实常态化疫情防控措施。〖贰〗、自2021年11月17日起,成都市成华区华府沙河小区、锦江区首创娇子1号小区由中风险地区...

  • 【清明高速免费时间2022最新通知,清明高速免费几天2021时间】

    【清明高速免费时间2022最新通知,清明高速免费几天2021时间】

    2022年清明节高速免费哪几天?022年清明节高速公路免费,免费时间为3天,具体时段为4月3日0时至4月5日24时。以下为详细说明:免费时间范围免费时段以车辆驶离高速公路出口收费车道的时间为准。例如:若在4月2日22时上高速,4月3日1时下高速,因驶离时间在免费时段内,全程免费。022年清明节期间高速公路免费通行,免费时间为4月3日0:00至4月5日24:...

  • 山西昨日新增4例本土确诊(山西新增1例本土)

    山西昨日新增4例本土确诊(山西新增1例本土)

    国家卫健委:昨日新增本土确诊病例124例〖壹〗、月12日0—24时,国家卫健委通报新增本土确诊病例124例,具体分布如下:河南省:新增本土确诊76例安阳市43例许昌市28例郑州市3例信阳市1例滑县1例河南省病例集中于安阳和许昌,两地可能存在社区传播或聚集性疫情,需关注防控措施落实情况。〖贰〗、国家卫健委13日通报,12日0至24时,31个省(自治...

  • 郑州疫情上万人感染(郑州疫情99人)

    郑州疫情上万人感染(郑州疫情99人)

    2022郑州疫情什么时候过去?〖壹〗、郑州市政府新闻办在2022年5月5日的新闻发布会上表示,力争在5月10日左右实现社会面“清零”。以下是关于2022年郑州疫情的详细情况:疫情发展阶段与防控措施:郑州市本轮疫情仍处于发展阶段,针对可能出现的隐匿性传播,采取了区域检测与重点人群检测相结合、压茬推进的方式,尽快排干捞净潜在感染者。〖贰〗、社会面解封初步时间范...

  • 【师专学校哪个好,较好的师范专科】

    【师专学校哪个好,较好的师范专科】

    湖北专科师范类院校有哪些?比较好专科师范学校推荐!〖壹〗、湖北专科师范类院校包括湖北师范大学文理学院、湖北第二师范学院、三峡旅游职业技术学院、湖北幼儿师范高等专科学校。其中,湖北师范大学文理学院可作为重点考虑的专科师范类院校。以下是具体介绍:湖北专科师范类院校湖北师范大学文理学院该学院虽为本科院校,但设有专科专业。〖贰〗、仙桃职业学院院校定位:湖北省级优...

  • 北京新增本土病例27例/北京新增本土病例轨迹

    北京新增本土病例27例/北京新增本土病例轨迹

    北京本土新增5+2,其中1人系社区工作人员!〖壹〗、0月28日,在北京市新型冠状病毒肺炎疫情防控工作第250场新闻发布会上,北京市疾控中心副主任、全国新型冠状病毒肺炎专家组成员庞星火通报,10月27日15时至28日14时,北京新增5例本土新冠肺炎确诊病例和2例无症状感染者。〖贰〗、0月7日0时至16时,北京新增本土新冠肺炎病毒感染者2例,其中社会面筛查人员...

  • 【福睿斯变速箱,福睿斯变速箱油多少公里更换一次】

    【福睿斯变速箱,福睿斯变速箱油多少公里更换一次】

    2016款福特福睿斯变速箱型号016款福特福睿斯变速箱是福特自主研发的6AT变速箱,型号6F15。液力自动变速箱通过液力传动和行星齿轮组合的方式来实现自动变速,一般由液力变矩器、行星齿轮机构、换档执行机构、换档控制系统、换挡操纵机构等装置组成。016款福睿斯搭载的是爱信品牌的6AT变速箱。以下从技术特点、匹配效果、性能表现三个方面展开介绍:技术特点爱信作为...

    2026/04/15
返回顶部