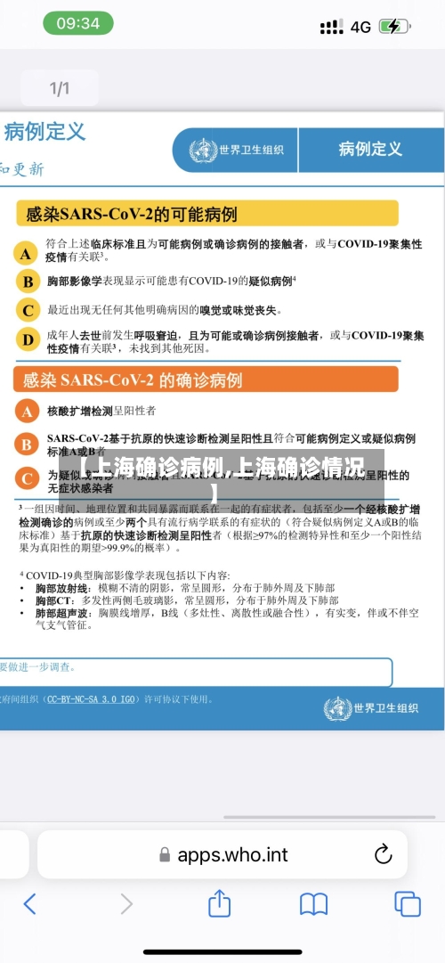
【上海确诊病例,上海确诊情况】

上海7日新增1例本土确诊病例

此外,2021年12月7日0—24时 ,上海还报告了8例新增境外输入性新冠肺炎确诊病例,具体情况如下:病例1:中国籍,在日本旅行 ,自日本出发 ,于2021年11月23日抵达上海浦东世界机场,入关后即被集中隔离观察,解除隔离前出现症状 ,送指定医疗机构隔离排查后确诊。

【上海确诊病例,上海确诊情况】-第1张图片

021年12月17日0—24时,上海新增1例本土确诊病例和12例境外输入性新冠肺炎确诊病例,具体信息如下:新增1例本土确诊病例病例详情:男 ,33岁,系12月7日本土确诊病例的同事 。12月7日已被集中隔离管控,其间4次核酸检测均为阴性 ,第5次核酸检测异常,经市疾控中心复核为阳性。

【上海确诊病例,上海确诊情况】-第2张图片

对该确诊病例落实隔离管控市疾控中心确诊后,随即对其进行隔离管控 ,以确保最大程度的安全并及时给予患者治疗。

【上海确诊病例,上海确诊情况】-第3张图片

上海20日新增2例本地确诊病例,新增9例境外输入病例

月20日0-24时,上海新增2例本地新冠肺炎确诊病例,新增9例境外输入性新冠肺炎确诊病例 。本地确诊病例情况病例关系与症状:病例1和病例2为夫妻关系 ,常住浦东新区 。两人因先后出现发热症状 ,前往医疗机构发热门诊就诊,随即被隔离留观。确诊过程:11月20日,市 、区疾控中心核酸检测结果为阳性。

境外输入性确诊病例情况 病例1:中国籍 ,在马里工作,自马里出发,经法国转机 ,于1月26日抵达上海浦东世界机场,入关后即被集中隔离观察,其间出现症状 ,诊断为确诊病例 。

021年12月30日0—24时,上海无新增本土新冠肺炎确诊病例,新增9例境外输入性新冠肺炎确诊病例。新增境外输入病例情况 病例1:中国籍 ,在美国留学,自美国出发,于2021年12月26日抵达上海浦东世界机场 ,入关后即被集中隔离观察 ,其间出现症状。

2月28日上海新增3例本土无症状(系机场工作人员)

022年2月28日0—24时,上海新增本土无症状感染者3例,无新增本土确诊病例 。具体情况如下:无症状感染者基本情况无症状感染者1:男 ,47岁。无症状感染者2:女,52岁。无症状感染者3:男,53岁 。职业背景:均为浦东机场入境旅客转运区域工作人员。

0月28日0时至24时 ,北京新增20例本土确诊病例(含2例无症状感染者转确诊病例)和2例无症状感染者,其中社会面筛查人员3例,具体信息如下:本土病例总体情况确诊病例:共20例 ,其中2例由无症状感染者转确诊病例,17例为隔离观察人员,3例为社会面筛查人员。

022年5月24日0—24时 ,上海新增本土新冠肺炎确诊病例44例,无症状感染者343例,具体情况如下:本土确诊病例 总体情况:新增本土新冠肺炎确诊病例44例 ,含32例由既往无症状感染者转为确诊病例 ,新增治愈出院268例 。

月1日,上海市新增1例新冠肺炎本土确诊病例,该病例为一名56岁的退休女性。2月28日下午 ,该患者因出现发热症状前往同济医院发热门诊就诊,新冠病毒核酸检测结果为阳性。3月1日,经市疾控中心复核 ,该病例被确诊为新冠肺炎确诊病例(轻型),并已闭环转运至上海市公共卫生临床中心隔离治疗,近来病情稳定 。

新增病例:通过口岸联防联控机制报告9例新增境外输入性确诊病例 ,具体信息如下:病例1:中国籍,在新加坡工作,自新加坡出发 ,于2022年1月27日抵达上海浦东世界机场,入关后即被集中隔离观察,其间出现症状 ,诊断为确诊病例 。

相关推荐

  • 河南信阳出现两例超常规病例(河南信阳发现一例)

    河南信阳出现两例超常规病例(河南信阳发现一例)

    信阳还能收顺丰吗〖壹〗、信阳市平桥区。顺丰快递信阳国道集散点位于信阳市平桥区。〖贰〗、信阳还能收顺丰吗,能,以下是为您找到的相关信息,河南信阳的快递不能收。河南信阳先确诊两例,我们应积极配合国家防控。希望能够帮到您,祝您生活愉快哦。〖叁〗、建设路顺丰速运点的服务范围涵盖了明港镇及其周边区域,无论是快递的收寄,还是查询,都能在这里得到妥善处理。编钟街的顺丰速...

  • 高速公路免费时间表2023/2022年高速免费时间表最新公布日期

    高速公路免费时间表2023/2022年高速免费时间表最新公布日期

    成都2023高速公路免费日期表〖壹〗、高速免费通行的时间为:春节:1月21日0时-1月27日24时,共免费7天;清明节:4月5日0时-24时,共免费1天;五一劳动节:4月29日0时-5月3日24时,共免费5天;中秋+国庆:9月29日0时-10月6日24时,共免费8天。〖贰〗、-春节:从2023年1月21日0:00开始,至2023年1月27...

  • 大众品牌旗下品牌车型(大众品牌旗下汽车品牌)

    大众品牌旗下品牌车型(大众品牌旗下汽车品牌)

    大众都有哪些品牌的车〖壹〗、其次,斯柯达作为大众旗下的另一重要品牌,以其高品质和实用性深受消费者喜爱。而捷达作为一款经济实惠的汽车品牌,也在市场上占有一定的地位。保时捷则以制造高性能跑车而闻名,是豪华汽车市场的重要参与者。此外,大众集团还拥有多个超豪华和豪华汽车品牌。〖贰〗、大众旗下13个品牌:大众、奥迪、西雅特、布加迪、斯柯达、宾利、保时捷、斯堪尼亚、曼...

  • 大学住宿费一般多少/大学住宿费大概多少

    大学住宿费一般多少/大学住宿费大概多少

    大学生一般一个月的生活费是多少啊?〖壹〗、大学生每月生活费在1500-2000元区间较为合适,具体需结合家庭条件、所在城市消费水平及个人消费习惯综合判断。以下为详细分析:基础消费构成饮食开销:若以学校食堂为主,每天三餐约25-30元,每月750-900元;若偶尔外出就餐或点外卖,费用可能增至1000-1200元。〖贰〗、一个普通大学生每月生活费大约在30...

  • 河南提前2天完成上半年疫苗接种任务(河南提前2天完成上半年疫苗接种任务)

    河南提前2天完成上半年疫苗接种任务(河南提前2天完成上半年疫苗接种任务)

    河南健康微信服务号接种预登记流程河南健康查询接种信息先登记,再接种流程如下第一步:微信扫码关注“河南健康”服务号关注服务号第二步:5步快速接种信息预登记先录入个人信息办理电子健康卡,再完善接种信息预登记,除了本人外支持比较多为4位家人进行接种预登记。第三步:出示二维码快速完成接种线下接种时,出示二维码给医生,医生扫码快速完成信息登记,登记完成后进行疫苗接种...

  • 【河南新增25例本土确诊病例,河南新增28例】

    【河南新增25例本土确诊病例,河南新增28例】

    国家卫健委:20日新增本土确诊1947例,无症状2384例重庆:1例(在沙坪坝区)。无症状转确诊:54例(吉林36例,天津6例,福建6例,广东3例,山东2例,甘肃1例)。其他情况:无新增死亡病例,新增疑似病例6例(均为境外输入,在上海)。8月2日河南新增本土确诊病例2例,本土无症状感染者15例021年8月2日0时-24时,河南省新增本土确诊病例2例(郑州...

  • 山东青岛最新疫情/山东青岛最新疫情最新数据

    山东青岛最新疫情/山东青岛最新疫情最新数据

    2022年3月15日青岛新冠肺炎疫情情况(确诊+无症状感染者)黄岛区1例,为普通型。新增境外输入确诊病例:5例,均为韩国输入,其中轻型4例,普通型1例。截至2022年3月15日24时相关数据全市现有本土确诊病例828例。全市现有本土无症状感染者939例。全市现有境外输入确诊病例44例。022年3月1日0—24时,青岛市新冠肺炎疫情情况如下:总体情况无新增...

  • 【画抗疫情的画,画一张抗疫情的画】

    【画抗疫情的画,画一张抗疫情的画】

    怎么画一幅以抗疫为主题的画〖壹〗、首先在左右下角各画一个大白,可以给他画上可爱的表情,注意把大白的衣服画出来哦。左右两侧画上大大的叶子,叶子上画着花朵,中间画一个小女孩,一定注意画面的布局哦。给大白的手上画上注射器和盾牌,小女孩的手上画上彩旗,上面写着“抗疫必胜”,这样线稿就完成了。〖贰〗、工具准备白纸水笔(或黑色记号笔)彩色笔(淡黄、咖啡色、黑色)分步...

    2026/04/10
  • 31省新增本土确诊75例(31省新增本土确诊病例1例)

    31省新增本土确诊75例(31省新增本土确诊病例1例)

    11月4日31省区市新增本土确诊68例(涉11省市)〖壹〗、月4日0—24时,31个省(自治区、直辖市)和新疆生产建设兵团报告新增本土确诊病例68例,涉及11个省市,具体分布及疫情相关情况如下:全国总体数据当日新增确诊病例78例,其中境外输入病例10例(上海3例,广西3例,天津1例,辽宁1例,广东1例,云南1例,含1例由无症状感染者转为确诊病例,在广西),...

  • 铃木奥拓质量怎么样(铃木奥拓质量可靠吗)

    铃木奥拓质量怎么样(铃木奥拓质量可靠吗)

    铃木奥拓和本田飞度哪个质量好铃木奥拓和本田飞度在质量方面各有特点,难以一概而论哪个质量更好。铃木奥拓的质量特点:安全性:奥拓配备了丰富的安全设施,能够在一定程度上保障驾驶者和乘客的安全。动力性能:奥拓的发动机高效且强劲,三缸发动机采用了先进的技术,具有更高的燃烧效率和更低的排放量,符合现代社会的环保要求。经济实惠就选新奥拓,不差钱的话选飞度,雨燕跟飞度比,...

返回顶部